2016和平台专项众筹配捐招募
来源: | 作者:pmo5c7961 | 发布时间: 2016-02-24 | 5728 次浏览 | 🔊 点击朗读正文 ❚❚ | 分享到:
  2016年,正荣集团董事局主席欧宗荣先生捐赠了一笔专项基金,希望对养老、助学、助贫、残障等领域进行资助,传播社会正能量。
  
  为了让这笔专项基金发挥更大的作用,鼓励社会爱心汇集,并与合作伙伴共同提升众筹能力。正荣公益基金会将此专项基金投入和平台,与各区域平台型组织合作,选择合适的NGO发起线上众筹项目,提供资金配捐以及众筹辅导咨询,帮助NGO实现筹款目标,顺利开展公益项目。重庆区域的项目由重庆渝州公益事业服务中心负责执行,现面向重庆区域招募有意向的NGO。
  
  一、项目操作流程:
  
  1.渝州公益招募重庆区域合适的NGO
  
  2.和平台项目组审定入选的NGO
  
  3.渝州公益与NGO合作,撰写众筹文案
  
  4.和平台项目组辅导、审定众筹文案
  
  5.和平台项目组对接公募基金会,发起线上众筹
  
  6.渝州公益与NGO合作,进行众筹推广
  
  7.和平台项目组提供众筹推广辅导,提供资金配捐
  
  8.和平台项目组对接拨款
  
  9.NGO执行众筹反馈和项目方案
  
  二、参选NGO条件:
  
  1.项目服务领域:残障、助学、养老、扶贫;
  
  2.项目服务对象:个案或对象、数量明确的群体;
  
  3.支持与服务内容清晰;
  
  4.方法有效、成果可衡量;
  
  5.预算合理、完整。
  
  三、项目配捐方案:
  
  1.原则上,每个众筹项目的筹款目标上限为10万,项目实际筹款在5万以内的,由和平台提供1:1配捐;实际筹款超过5万又未达到筹款目标的,由和平台配捐差额;实现筹款目标的,和平台则不再配捐。
  
  四、配捐资金使用说明:根据项目实际情况再议。
  
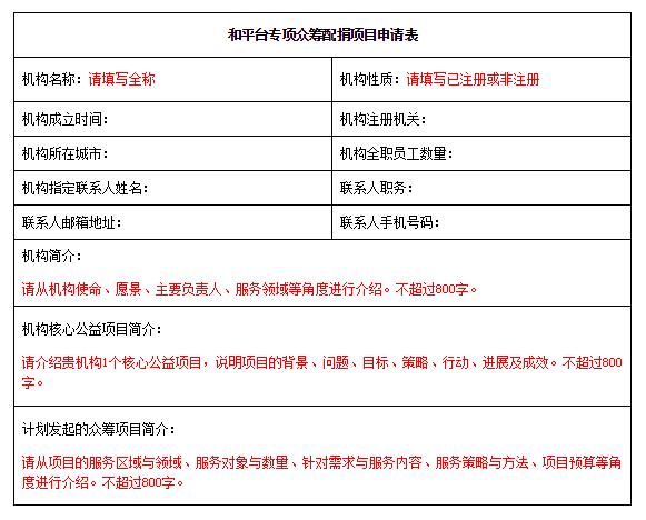
  五、附件:《和平台专项众筹配捐项目申请表》

  
  请有意愿参与的NGO填写申请表,于2016年2月28日前发送到yzgy0708@163.com。
  
  联 系 人:陈望妹
  
  联系电话:023-63626873  13368023499
  
  联系地址:重庆市江北区五里店曼哈顿3栋32-3
  
  重庆渝州公益事业服务中心
  
  2016年2月24日

  
  和平台由正荣公益基金会、敦和基金会、南都公益基金会联合发起的全国性公益项目,旨在推动国内二三线城市的初创期公益组织成长。和平台将携手区域平台型组织为其区域内初创期公益组织提供各种支持,涵盖小额资助、公益咨询、人才培养以及资源对接等。和平台项目的实施,将极大发挥区域平台型组织的作用,特别是在资源连接方面;和平台的小额资助形式将是国内最具创新和及时有效的。
  
  和平台的支持理念是相互尊重、在地深耕,倡导本土公益组织互相合作,充分挖掘在地资源,共同推动区域多元公益力量共同生长,提升区域公益创新氛围。

公益动态
  • 招聘简章

    11793

    志愿者招募
    邢家桥社区“爱心志愿行 服务暖邻里”爱心志愿服务活动。为大力弘扬“奉献、友爱、互助、进步”的志愿服务精神,扎实推进和谐社区建设,切实为居民提供生活......